不确定性正在成为世界未来发展的主基调,全球各界正在试图寻找一条能够应对未来挑战的确定性道路。2024年1月,经济合作与发展组织(OECD)发布《2024年全球风险报告》指出,在技术快速变革、经济不确定性、地球变和区域冲突的背景下,未来十年我们可能面临一系列严重风险,在这段时间里,我们可以想象出多种完全不同的未来,应对当今全球未知风险的道路决定于我们积极的行动。世界银行(The World Bank)最新发布的《全球经济展望》报告显示,2024年全球经济增速将降至2.4%,这是连续第三年经济增速放缓,货币政策紧缩、信贷条件限制、全球贸易与投资疲软等因素正在严重阻碍全球经济发展。国际民航界正在发生重大变化。2022年6月欧洲航空研究与新咨询委员会发布了《航空绿色协议-欧洲可持续航空愿景》(“Fly the Green Deal”),提出了欧洲民航短期、中期和长期三个阶段性战略目标,其中欧洲航空2050年愿景目标是“要为乘客和货物提供绿色、有竞争力、安全、可靠、灵活和经济实惠的运输服务,成为世界领先的可持续欧洲多式联运服务的核心组成部分”。国际航空运输协会(IATA)发布《航空业的未来2035》指出,国际航空业未来发展受到地缘政治、数据、非洲和亚太、政府、安全和边界、隐私和信任、商业模式、经济、价值观和社区、环境和技术等外部因素的影响。IATA 2023年10月发布的《2023年全球航空旅客调查报告》显示,旅客越越青睐于使用生物识别数据在机场外完成相关手续来实现快速便捷的航空目标,为此,IATA正在推动“一卡通”计划(One ID)和“现代航空零售计划”,未来民航业将从“输送和服务旅客”转变成“为旅客创造价值”。美国联邦航空管理局(FAA)高度关注民航未来趋势研究,2004年启动“下一代航空运输系统”(NextGen),提出了基于轨迹运行模式(TBO),2022年9月发布《描绘航空业的未来:以信息为中心的国家空域系统》,2023年4月FAA发布了《“城市空中交通”(Urban Air Mobility,简称UAM)概念和场景蓝图2.0版》,迎接和支持下一个航空时代包括空中出租车和其他先进空中交通工具(Advanced Air Mobility,简称AAM)的到来,同时FAA每年发布一期《美国航空研究计划》(NARP),提出未来五年的近期、中期和长期航空研发计划,FAA通过上述一系列对未来研究实现其在全球航空业保持领先地位的目标。中国民用航空局(下简称民航局)研究发布《民航中长期科学和技术发展规划纲要(2021~2035年)》、《民航人才发展行动计划(2023~2027)》等未来战略行动,中国民航正在通过科技创新行动和人才发展计划等来推动民航高质量发展。地平线(Horizon)寓指探索未来的发展方向。地平线扫描(Horizon Scan)通常被视为未来研究的一种方法,或者被认为是预测性研究的一部分,为特定领域的决策者提出预测和评估新兴技术和外在挑战等。如“欧洲地平线”(Horizon Europe)是欧盟研究和创新的主要资助计划,该计划旨在促进欧洲技术创新来应对未来全球挑战等。美国高等教育信息技术协会自2004年至今每年发布一份《地平线报告》,分析预测新兴技术的发展趋势及其对未来高等教育的影响。
2024年全国民航工作会议上,中国民用航空局局长宋志勇作题为《深入贯彻落实党的二十大精神在推进中国式现代化进程中奋力谱写交通强国建设民航新篇章》的工作报告,报告指出“中国民航正在走向高质量发展之路,2023年是全面贯彻落实党的二十大精神开局之年,也是历经三年疫情冲击后民航固本培元、恢复发展的关键一年,要准确把握民航2024年发展趋势,进一步增强推进民航高质量发展的信心”。为了准确把握我国民航行业未来发展趋势,中国民航大学教务处部分教师及相关单位成员共同组成了一个研究团队,开展了一系列针对民航未来的专项调研,包括访谈了8位民航企业高级技术专家,调研了506位民航企事业单位工作人员,邀请了6位民航院校高水平专家做专业咨询,最终形成了《2023年民用航空地平线报告——主要挑战、新兴技术和未来能力》。
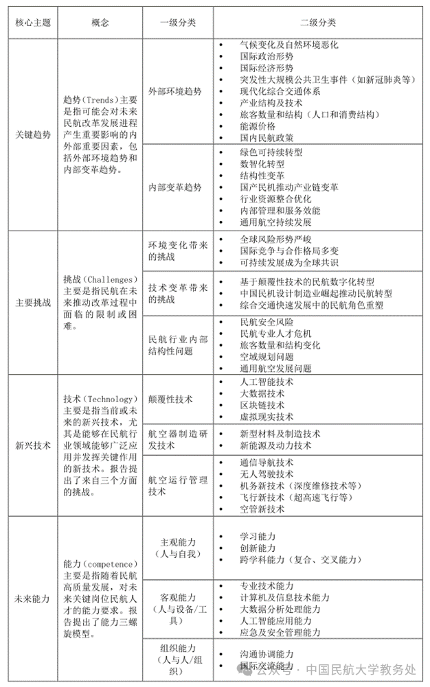
根据文献研究和政策文本研究,确定报告的四个核心主题:1.关键趋势;2.主要挑战;3.新兴技术;4.未来能力,运用质性研究扎根理论,通过对8位专家访谈内容进行编码,对四个核心主题进行了细化(见下表1)。
表1 报告核心主题概念框架

四个核心主题之间存在着密切的内在逻辑关系(见下图1)。关键趋势和主要挑战是民航行业未来发展过程的不可控变量因素,对民航未来带来巨大的不确定性,关键趋势的“变化”和主要挑战的“困境”之间形成交互作用;新兴技术和未来能力是民航行业未来发展过程的可控变量因素,是降低不确定性威胁的重要抓手和有效工具,有助于推动民航朝着正确的方向前进。广泛应用新兴技术和提升民航专业人才能力是推动民航行业积极蓬勃发展的重要保障。民航未来发展的四种图景决定于民航人的行为选择。

图1 报告主要框架及内在逻辑关系
报告结论部分提出了六个方面的共识:以平常心面对不确定性;相信挑战与机遇并存;资源优化整合是良性竞争的重要前提;技术创新是高质量发展的动力;人才至关重要;合作共赢应成为未来民航变革的主旋律。
报告全文下载: