近日,许多毕业生询问关于基层就业补偿代偿相关问题。今天,航小助特意为大家盘点了各位同学所关心的问题,让我们看看都有哪些吧.
问:什么是基层就业学费补偿助学贷款代偿?
答:为引导和鼓励我校毕业生面向中西部地区和艰苦边远地区基层单位就业,国家对毕业生到中西部地区和艰苦边远地区基层单位就业、服务期在3年以上(含3年)的,补偿其学费或是代偿其国家助学贷款中用于学费的部分。
问:补偿代偿面向哪些学生群体?
答:我校应届毕业的全日制本专科生(含高职、第二学士学位)、研究生。定向、委培以及在校学习期间已享受免除学费政策的学生除外。(若学生有基层就业意向或年底之前未实际到岗可先进行预申请)
问:需要满足多少年的工作年限呢?
答:与就业单位签订3年以上(含3年)的劳动合同或工作协议,不满3年的,均不予批准。由于政策规定无法签订3年以上劳动合同或工作协议的,需提供以下相关证明材料:
1.由就业单位提供签订劳动合同或工作协议中,服务年限方面的规定;
2.毕业生需要书面承诺3年内不能离职离岗,换岗应根据就业单位需求调整,就业单位对承诺书盖章确认。
问:工作地点需要满足哪些条件?
答:中部地区:河北省、山西省、吉林省、黑龙江省、安徽省、江西省、河南省、湖北省、湖南省、海南省;
西部地区:内蒙古自治区、广西壮族自治区、重庆市、四川省、贵州省、云南省、西藏自治区、陕西省、甘肃省、青海省、宁夏回族自治区、新疆维吾尔自治区,新疆生产建设兵团。
艰苦边远地区:国务院规定的艰苦边远地区。
问:基层单位有哪些?
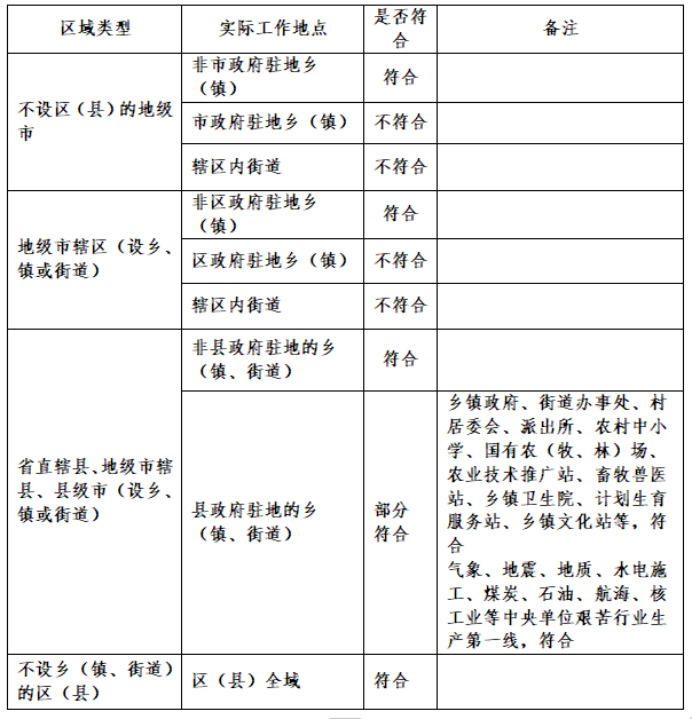
答:学生应在基层单位就业,实际工作地点按照区域类型以及位置划分如下:
问:基层单位有哪些?
答:学生应在基层单位就业,实际工作地点按照区域类型以及位置划分如下:

问:补偿代偿的标准是多少?
答:本专科生每人每年补偿代偿金额最高不超过16000元,研究生每人每年补偿代偿金额最高不超过20000元。
毕业生在校学习期间每年实际缴纳的学费、用于学费的助学贷款不足16000元/20000元按照实际情况进行补偿代偿,超过16000元/20000元的,补偿代偿总额按照“16000元/20000元*规定学制”确定。(注:补偿代偿的都是学费。)
问:那如何申请呢?
答:基层就业补偿代偿为线上申请:登录中央高校基层就业资助管理系统(https://jcjy.xszz.edu.cn),同时需准备以下证明材料:
就业协议书或劳动合同
需要的有关证明材料
就业证明/二次分配就业证明