放假时间
1.学生:自2026年1月26日(星期一)至2026年3月4日(星期三)放假,3月5日(星期四)办理报到注册等相关手续,3月6日(星期五)正式上课。
2.教职工:自2026年1月26日(星期一)至2026年3月4日(星期三)放假,3月5日(星期四)开始上班,3月6日(星期五)正式上课。
师生事务服务中心(东丽校区)假期安排
1号窗口 行政服务中心
值班电话:24097899(工作日9:00-17:00)联系人:周老师
因科研所需的财务报表的老师请至中心106室14号窗口领取,领取时间:1月26日(星期一)、1月29日(星期四)、2月2日(星期一)、2月5日(星期四)、2月9日(星期一),2月12日(星期四)、2月26日(星期一)、3月2日(星期四),上午9:00-11:30。电子版可打电话领取。
东丽校区自助机24小时提供服务,宁河校区教务自助机、共享打印机24小时提供服务。
3号窗口 科技处
为方便教师寒假期间办理科研业务,现将科技处假期值班安排公布如下:

值班时间为:上午9:00-11:30,下午13:30-15:30。其他时间如有科研业务办理需求,请提前联系相关职能科室。
4号窗口 招采中心
为方便教职工寒假期间办理采购相关业务,现将招标采购中心假期值班安排公布如下:
值班日期:每周一、周四(不含法定节假日)

值班时间为:上午9:00-11:30,下午13:30-15:30。货物、服务、工程类采购业务线上正常办理。请各位教职工相互转告,以便为您及时办理相关业务,提供优质服务。
7号窗口 党办校办
寒假期间非涉密公文收发正常进行,1月24日(含)起校级印章使用地点调整为党办校办文秘室(勤业楼213)

值班时间为:工作日上午9:00-11:30、下午14:00-16:30。其他时间如有紧急业务办理需求,请提前联系相关职能科室负责同志。
保密处

值班时间为:上午9:00-11:30
档案馆

值班时间为:上午9:00-11:30、下午13:30-16:00
9号窗口 户籍管理中心

14号窗口 校园卡中心
校园一卡通业务和财务处公章用印业务办理安排如下:

紧急业务联络:若遇紧急业务,请直接联系高老师,联系电话详见办公网。
网信办假期
业务办理指南
网络安全和信息化办公室值班安排如下:
1.值班现场接待时间:每周一至周五,8:00-17:00,国家法定节假日除外
2.值班地点:明德馆526
3.值班电话:022-24092621(24小时)
4.用户网络故障维修时间:每天9:00-16:00
5.如有其他业务办理,请提前一天联系值班电话。
财务处假期
业务办理指南
(一)核算服务室
报销业务值班安排:1月26日、29日;2月2日、5日、9日、12日;3月2日。上午9:00-11:30,下午13:00-16:00。
值班时间可领取退单和业务咨询,不安排现场报销。东丽校区北四教学楼投递箱开放,其他地点投递箱假期暂不开放,开学后恢复。投递箱将于1月23日下午16点关闭。
值班地点:北教四107,值班电话:24092173、24092177、24092179。
(二)项目与资金服务室
值班安排:1月26日、29日;2月2日、5日、9日、12日;3月2日。时间:上午9:00-11:30,下午13:00-16:00。
1.科研项目经费管理业务
值班安排:集中处理科研项目到款、结题审核等工作。其他各类专项工作根据业务需要加班,具体业务咨询24092168或办公留言给王茜、李红瑶。
2.工程项目经费管理业务
值班安排:集中处理基建类项目资金支付工作。其他各类专项工作根据业务需要加班,具体业务咨询24092701或办公留言给任洁。
3.工资、公积金、保险及税务业务
根据业务需要集中处理工资、税务等相关工作,不安排具体值班时间,具体咨询电话24092702或办公留言给王世瀛。
4.会计档案查询业务
值班安排:集中处理会计档案查询工作。为确保档案查询工作顺利进行,建议提前办公留言沟通,具体业务咨询24092168或办公留言给李红瑶。
国资处假期
业务办理指南
(一)资产登记、调拨审核:
1.固定资产登记审核业务、调拨审核业务办理时间:2026年1月26日、29日;2月2日、5日、9日、12日;3月2日。
2.低值耐用品、易耗品相关业务办理时间由各二级单位自行安排。
3.联系人:付晓宁,联系电话详见办公网。
(二)资产报表:
根据民航局要求,寒假集中完成资产年报、资产决算等相关报表工作。
(三)特种设备:
1.天津市特种设备动态信息监管系统特种设备信息确认、提交使用登记申请;特种设备报检系统预约申请。
2.联系人:赵涵雯,联系电话详见办公网。
宁河校区管理中心
假期业务办理指南

图书馆假期
业务办理指南
(一)寒假期间图书借还服务
1.开馆时间
1月30日、2月6日、2月13日、2月27日,上午08:30-11:30。
2.开馆区域
社科馆(老馆)、科技馆(明德馆),宁河馆寒假期间闭馆。
(二)3月5日起恢复正常开馆
按照天津市高校图书馆联盟系统更新工作进度安排,预计3月2日起对我馆图书借还系统进行数据迁移及上线调试,期间停止图书借还服务,3月9日起恢复正常。寒假及以上期间到期图书顺延,不计算逾期。
(三)图书馆电子资源服务及线上咨询全时开放,使用中如有问题,可在图书馆微信公众号(cauc-lib)留言,或加入图书馆信息服务QQ群咨询:191521543(备注学院、姓名、电话、学生需学号),或发送邮件至tsgxkfwb@cauc.edu.cn进行咨询。
(四)寒假期间,东丽校区图书馆每日安排馆员值班。如有需要,请联系宋老师,联系电话详见办公网。
东丽校区假期
服务保障安排
1.食堂安排
(1)寒假值班食堂为:北二食堂1楼、南三食堂。
(2)北二食堂2楼、南二民族食堂及南一食堂1楼作为本次假期补充食堂,结合留校师生人数动态关闭。北二食堂2楼、南二民族食堂计划营业至2月6日,南二食堂1楼计划营业至1月31日。
(3)北二食堂3楼(北教工)寒假期间正常营业,期间穿插烟道清洗等厨房设施设备维护维修,临时停业时间请关注店内通知。
(4)其他未提及食堂自1月26日起闭店,假期结束统一开放。
寒假值班食堂安排

(5)为切实提升师生假期就餐体验、体现人文关怀,假期食堂特色服务保障如下:
①假期值班食堂持续提供暖心餐、2元餐。
②为满足师生多样化的用餐需求,值班食堂将持续提供现制现售餐食供应,在保留面条、水饺等现有现制风味餐品的基础上,新增多品类炒饭、盖浇饭等选择。
2.浴室、教学楼、体育馆、收发室安排
(1)浴室
南院浴室2月1日—2月26日开放时间调整为:16:00-22:00; 2月27日(周五)恢复正常。
北院浴室2月1日—2月26日开放时间调整为:16:00-22:00; 2月27日(周五)恢复正常开放。
晚上22:00为浴室停水时间,21:45为浴室停止进入时间。请同学们合理安排时间,错峰洗浴。
注:后续南北院浴室将根据学校宿舍封楼情况再做调整,并另行通知。
(2)教学楼服务
自习室:2月1日—2月26日期间每日开放南教四、北教四,开放时间为早6:30—晚22:15。
其他涉及办公、科研的楼宇正常开放。2月26日起所有教学楼恢复正常开放。
(3)体育馆
南、北校区户外场地正常开放。
体育馆、游泳馆正常开放,开放时间:12:00-21:00。
(4)收发室
南北院收发室周一至周五正常开放,开放时间为8:30-11:30。
3.公寓安排
(1)寒假留校学生实行集中住宿管理,集中住宿地点:男生入住北17、23公寓,女生入住北2、7公寓。请同学们在原公寓封楼前完成集中住宿搬家。
(2)所有公寓封楼时间不早于1月29日,3月1日全部开楼。由于寒假留校数据仍未确定,暂不明确各公寓封楼时间,待留校数据统计完毕后,另行通知学生公寓封楼时间(为确保学生安全,原则上单个公寓留校人数少于5人时安排封楼)。
(3)寒假期间学生公寓开关楼门作息时间不变,通宵供电。
(4)所有不封楼公寓的物业公司员工正常出勤,加强学生公寓出入口值守,确保公寓安全,高质量完成清卫工作。
(5)物业公司安排足够人手进行封楼公寓安全巡视,确保寒假期间公寓安全,协助确需返回公寓的师生开关楼门。
(6)留校学生假期离校时需向值班室报备离校与返校时间。
(7)北26、28公寓寒假期间计划进行智能控电改造,届时因施工需要会对学生宿舍阶段性停电,停电时间控制在8:00-17:00之间,以减少对学生的影响,各楼层停电时间会提前在楼内通知。
4.开水房安排
南、北院开水房各开一处。开放时间:上午7:00-9:00,中午11:00-13:00,下午16:00-20:00。
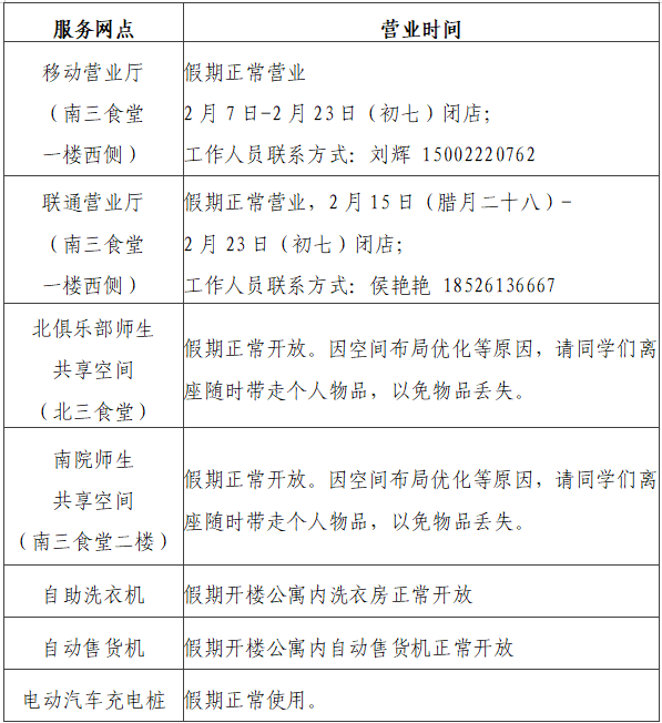
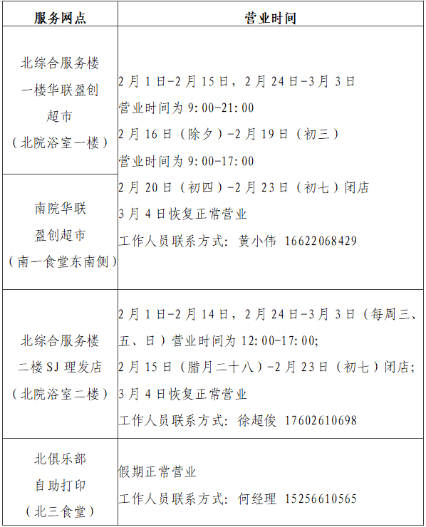
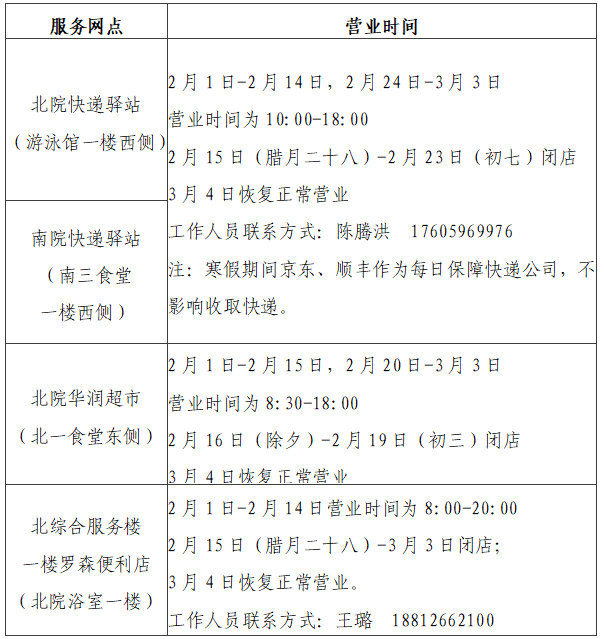
5.校园商贸服务安排



注:校内其他商铺2月1日起闭店;假期商铺营业时段随师生需求随时调整,3月4日统一恢复正常营业。
6.售水售电安排
自1月26日开始每周一、周三、周五,上午8:30-11:00售水售电,2月16日(除夕)至2月19日(初三)休息,2月20日(初四)上午8:30-11:00正常售水售电,2月21日(初五)至2月23日(初七)休息。
3月2日恢复正常售水售电时间。
特别提示:
(1)售水售电付款方式原则上建议使用支付宝、微信、银行卡支付。
(2)预购电费仅包括院11单身宿舍、校内宿舍、工程及部分商户。
请各位教职工及时查看水表、电表剩余量,避免用水、用电量超出给您生活带来不便。
7.桶装饮用水供应安排
1月26日至3月4日供水保障时间为:每日早上9:00-11:30,下午13:30-16:30。
3月5日起恢复正常服务时间。
联系电话:24092375/24092376
8.印刷保障安排
1月28日,2月4日、2月11日、2月16日、2月17日、2月18日、2月25日保障时间为上午9:00-11:00,下午14:00-16:00。其他时间如有需要建议提前联系后前往。
3月5日起恢复正常服务时间。
联系电话详见办公网。
9.班车安排
为方便假期值班、学生双校区通学,自1月26日至3月4日期间,根据每日预约情况运行双校区假期通勤车。具体时刻安排如下:

乘车地点:
东丽校区停靠点:北教一前广场处;
宁河校区停靠点:宁6公寓旁。
10.校医院安排
(1)日常门诊保障(含药房、财务室、化验室、放射科):
每周六上午8:30-11:30日常门诊正常开放,具体日期为:1月31日、2月7日、2月14日、2月21日、2月28日。
(2)除上述时间外其余时间仅提供24小时急诊医疗服务,3月2日恢复正常门诊。
(3)注意事项
①进入医院请一律佩戴口罩。
②如遇天津市医保异名库升级或网络故障等情况发生,不能提供刷卡结算业务,不再另行通知。
宁河校区假期
服务保障安排
1.食堂安排
1月26日起,宁河校区一楼普通食堂作为假期值班食堂,提供就餐保障,其余食堂于1月25日停止营业。具体安排如下:
寒假值班食堂安排

2.体育馆安排
羽毛球馆及乒乓球馆正常开放,开放时间1月26日-3月1日每天12:00-21:00。3月2日(周一)恢复正常。
其他场馆假期期间暂不开放。
3.教学楼及收发室安排
(1)飞乘楼、公共楼开放时间为每天8:00-20:00;实验楼开放时间为7:00-22:00。
(2)收发室开放时间为每周一至周五8:00-20:00。
4.公寓安排
(1)分批封楼时间安排

(2)3月1日所有公寓全部开楼,其他特殊情况另行通知。
(3)寒假期间学生公寓开关楼门作息时间不变,通宵供电。
(4)所有不封楼公寓的物业公司员工正常出勤,加强学生公寓出入口值守,确保公寓安全,高质量完成清卫工作。
(5)物业公司安排足够人手进行封楼公寓安全巡视,确保寒假期间公寓安全,协助确需返回公寓的师生开关楼门。
(6)留校学生假期离校时需向值班室报备离校与返校时间。
5.能源保障安排
除值班区域外,假期期间采取节能运行模式,如因工作需要遇到空调异常或不制热等情况,请与能源站联系。联系电话详见办公网。
6.校园商贸服务安排

7.班车安排
为方便假期值班、学生双校区通学,自1月26日至3月4日期间,根据每日预约情况运行双校区假期通勤车。具体时刻安排如下:

乘车地点:
东丽校区停靠点:北教一前广场处;
宁河校区停靠点:宁6公寓旁。
8.医疗室安排
(1)1月26日—2月10日保留24小时急诊基础医疗保障。
3月2日恢复正常门诊。
(2)注意事项:
①进入医院请一律佩戴口罩。
②如遇天津市医保异名库升级或网络故障等情况发生,不能提供刷卡结算业务,不再另行通知。