学院简介

交通科学与工程学院是中国民航大学在建设“一流交通”学科大背景下于2021年新组建成立的二级学院。学院前身为1995年成立的航空港工程系。2002年,随着学校专业和院系调整,在航空港工程系的基础上组建交通工程学院。2010年4月23日,为满足民航机场建设需要,增强机场工程与运行等专门人才的培养能力,更名为机场学院,时任中国民航局局长李家祥专门为学院成立题词 “建设民航强国呼唤人才”。2021年3月,以机场学院、通用航空学院为基础,整合学校优势教学资源,组建交通科学与工程学院。学院主要围绕机场规划设计及运行、航空器维修工程、通用航空规划与管理、无人机控制与运行保障、航空物流工程与管理、航空交通环境等领域开展科研及教学工作。
学院设有“航空运输规划与管理系”、“机场系”、“持续适航系”、“通用航空系”四个系部;拥有“交通运输工程”学术型硕士点和“交通运输-航空交通运输领域”专业型硕士点;正在建设“交通运输工程”博士点;设有“交通工程”、“土木工程”、“飞行器运维工程”、“飞行器质量与可靠性工程”、“物流管理”及“无人机驾驶航空器系统工程”等本科专业。
学院拥有“民航机场工程科研基地”、“民航环境与可持续发展研究中心”、“天津市临空经济研究中心(智库)”、“天津市交通运输第一批新型智库”、“天津市通用航空研究中心(智库)“、“天津市城市空中交通系统技术与装备重点实验室”、“天津市民航能源环境与绿色发展工程研究中心”、“交通运输部综合交通运输理论行业重点实验室”以及“天津市机场工程实验教学示范中心”等科研平台及实验中心。
近年来,学院取得了丰硕的科研成果,先后承担国家自然科学基金项目、省部级科技攻关项目、民航局基金项目和各类横向项目等600余项,获得省部级科技成果一等奖、二等奖等60余项,取得国家专利300余项,出版专著与教材40余部,公开发表学术论文1000余篇,被SCI、EI、ISTP等检索论文300余篇。

航空运输规划与管理系
航空运输规划与管理系依托交通学科交通规划与管理方向建设,拥有中国民航绿色与可持续发展研究中心、中国民航大学临空经济研究中心等两个省部级平台。
研究方向:面向航空运输,围绕交通运输规划与管理相关领域开展理论、技术与方法研究,包括国家空域规划、航空网络规划、多机场规划、单机场规划设计,以及空、地运行管理及优化等。
师资队伍:现有专任教师26人,其中教授3人,副教授8人。博士生导师2人,硕士生导师11人。河北省百人计划1人,天津市131工程第三层次人才2人,中国民航大学蓝天特聘教授1人,蓝天青年学者2人。
物流管理本科专业:
专业概况
2003年学校正式以物流管理本科专业名录招生,是全国第二批物流管理的招生专业。2007年第一届物流管理专业本科生毕业,就业形势大好。2014-2016年,物流管理专业完成中国民航大学校级专业综合改革项目,在课程体系重构、特色课程开发、青年教师培养、学生竞赛和创新创业项目等方面取得显著成果。2017-2020年,物流管理专业完成天津市普通高等学校“十三五”综合投资规划专业建设项目,在人才培养质量、校企合作模式和实验室建设等方面取得显著成果。
培养目标
秉承“立足民航、服务社会、面向世界”的服务面向,以服务、支撑、引领我国民航发展为目标,培养诚实守信、勇于创新,经济管理理论基础扎实、熟练掌握航空运输经济管理科学方法,具有较高的思想道德文化修养,较强的学习与交流能力,较强的物流实务运作能力,具备从事物流和供应链系统运行组织与管理、规划设计等方面工作能力的复合型、应用型物流管理人才。
培养特色
物流管理专业经过多年发展,已初步具有以下特色:一是,独特的专业方向——航空物流和航材物流;二是,民航特色的专业课程,提供了毕业生行业内就业的保障;三是,可持续的校企合作共建实习基地,奠定了学生业务能力培养的基础;四是,基础理论和民航特色并重,保证毕业生就业方向更为宽广。
毕业方向
毕业生大部分活跃在航空公司货运部、航空公司航材部、机场货站、物流公司。近两年毕业生就业率在96%以上,其中69%的就业于民航企业、20%就业于物流企业、5%考研、其他6%。
中国民航环境与可持续发展研究中心(智库)
简介
中国民航环境与可持续发展研究中心(智库)前身为中国民航大学节能减排技术研究推广中心,组建于2009年。初期主要以应对欧盟航空碳交易、落实国家节能减排整体部署为目的,开展国际航空减排谈判落实CBDR原则、民航未来发展趋势预判及排放峰值等研究。伴随民航节能减排工作的不断发展,从以服务谈判为切入点,向民航业节能减排政策研究、决策咨询以及技术研究和推广延伸,形成依托民航大学、综合发挥民航大学多学科融合优势、充分利用行业内外资源建立的技术和政策研究咨询创新型、服务性团队。
经过近十年的发展,已逐步成为中国民航应对国际谈判的决策支持团队、民航局节能减排相关政策制定的研究咨询团队、行业内节能减排技术应用和推广团队。2016年,以本创新团队为主体的节能减排技术研究推广中心成为民航局正式批准的第一个智库,并更名为中国民航环境与可持续发展研究中心。
主要成果与贡献
支撑行业应对气候变化国际谈判
中心团队十余年来坚持跟踪ICAO大会决议环境议题进展,协助撰写参会案文及针对国际航空碳抵消和减排方案(CORSIA)一揽子标准等问题的差异声明,全程参与ICAO环境保护委员会市场机制工作组、航空器噪声工作组、排放工作组、机场和运行工作组以及长期目标组的技术讨论与磋商谈判,为推动全球国际航空运输绿色与可持续发展、争取发展中国家国际航空运输发展权益与空间贡献“中国智慧”。完成《中国民航绿色发展政策和行动》(2016、2019年度)报告起草,讲好中国民航绿色发展的“中国故事”。
多次参加联合国气候变化框架公约(UNFCCC)缔约方大会,并在UNFCCC国际航空排放问题谈判中贡献自己的力量,圆满完成了民航局交付的各项国际航空排放问题相关国际谈判工作任务。

发挥智库研究前瞻性,助力谋划行业绿色发展路径
对国际、国内航空减排目标,航空减排市场机制进行了系统研究,对各种方案的优缺点、机制方案的选择以及不同方案对航空运输发展带来的影响等核心关键问题进行了全面的研究分析,对建立民航国际、国内减排的协调统一机制方案形成了系统客观的分析结论,支持民航局和国家主管部门决策。

支撑重大专项实施,夯实行业绿色发展基础,完善行业绿色发展工作机制
针对行业贯彻落实打赢蓝天保卫战工作部署,中心团队全程参与,初步搭建行业内外产业链条供给信息交流平台。承担中国民航能耗统计填报系统维护、数据接驳与分析工作,完成中国民航能耗和排放统计分析报告。
与中国航空运输协会、中国民用机场协会、首都机场集团等业内协会、企业域协同开展工作,充分发挥智库结合产学研政优势,更好契合行业需求,更好服务绿色发展。
面向航空运输全过程,构建“污染排放、环境影响及运行优化”闭环研究体系,已建成机场大气污染在线监测平台,持续监控机场运行对局地空气质量影响,为开展技术研究与验证提供支撑。
中国民航大学临空经济研究中心
中国民航大学临空经济研究中心(The Center for Airport Economic Research of CAUC)成立于2006年3月6日,是我国首批专业从事临空经济理论与实践研究的机构,由中国临空经济理论首创者曹允春教授担任中心主任。中心始终以推进中国临空经济发展为使命,经十余年的发展,现已成为我国影响力极大、专业性极强的临空经济智库,于2017年和2019年两次入选中国智库索引(CTTI)来源智库,成为我国临空经济理论研究与实践的开创者。
开创建立理论体系
中心开创性地建立临空经济的理论体系,提出了临空经济系统概念模型、空港物流生态系统模型、临空经济演化的“港-产-城”理论模型等理论分析框架,为临空经济的发展提供理论支撑。


探索行业发展前沿
中心不断探索临空经济的发展前沿及发展规律,译著了《航空大都市—我们未来的生活方式》一书,编著了《临空经济--速度经济时代的增长空间》、《中国临空经济发展报告2019》和《临空经济区:空中丝绸之路的战略支点》(本书是 “十三五”国家重点出版物出版规划项目)等书籍。
深耕行业细分领域
中心以临空经济产业链、航空运输产业链、区域经济产业链互动为最新视角,以临空经济发展规划及对策研究、航空产业发展及对策研究、航空物流与自由贸易区机场片区研究、机场为开发主体的红线外临空经济研究为主要方向,以提供临空经济发展战略的整体解决方案为目的,为政府和企业的发展决策提供依据。
项目经验丰富
中心始终聚焦国家战略、密切追踪行业动态,服务国家战略与地方发展,已编制我国30多个城市100余项临空经济及航空物流项目材料,其中包含4个直辖市、11个省会城市及中国排名前10位机场中的7个机场,编制完成的临空经济项目数量全国第一。中心持续为郑州航空港经济综合实验区等临空经济示范区的发展贡献力量,在过去的12年为郑州编制四项规划,如2014年编制了《郑州航空港经济综合实验区产业发展规划》;参与了我国第一个指导临空经济发展的文件--《关于临空经济示范区建设发展的指导意见》的制定;参与了《北京大兴国际机场临空经济区总体规划(2019-2035年)》的编制工作;多次为国家、区域发展建言献策,受到各级领导的高度认可。
机场系
机场系依托中国民航机场工程科研基地建设,设有土木工程和交通工程两个本科专业。
研究内容及方向
主要围绕交通基础设施工程领域安全及保障开展研究工作,具体研究方向包括:1)机场场道、机场大型建筑等机场工程设施安全与耐久性研究;2)机场基础设施可靠性评价、寿命预测技术研究;3)机场安全评估、净空评价、机场运行仿真分析及评估研究;4)机场除冰、行李托运等机场运行保障设备基本理论与技术研究。
师资队伍
现有专职教师41人,其中教授6人,副教授8人,高级实验师2人,研究生指导教师12人,博士学位教师34人。教师中包括国务院特殊津贴获得者、中国民航青年技术带头人、天津市劳模获得者、天津市五一劳动奖章获得者、天津市131创新型人才、中国民航机场协会特聘专家。
专业介绍
土木工程专业介绍
土木工程专业为天津市应用型专业,设“建筑工程”和“道路与桥梁工程”两个专业方向,为民航特色专业。本专业重点突出机场工程建设和管理方面的知识体系,侧重地面交通设施与管理的知识与能力培养,毕业生在民航机场工程建设知识和能力方面具有显著优势。本专业培养从事建筑工程方向或机场场道、公路与城市道路及桥梁工程方向的项目规划、设计、研究开发、施工及管理等方面的具备基本理论知识与技能的高级工程技术人才。
交通工程专业介绍
交通工程专业于1995年成立,为天津市优势特色专业建设项目,为国内各大机场、设计院及民航相关企事业单位输送了机场工程建设、机场规划管理、机场运行指挥等高层次人才1800余人。本专业教学方向分为机场工程技术与管理和机场运行技术与管理两个专业模块。本专业是目前国内唯一的集机场规划、机场建设、机场运行、机场管理为一体的综合性民航机场人才培养基地。本专业培养从事民航机场规划设计、工程建设管理及飞行区、站坪、航站楼运行管理的复合型工程应用型人才。
中国民航机场工程科研基地介绍
1. 立足民航、追求卓越,强化国际合作交流,实现高质量发展
中国民航机场工程科研基地是经国家民航总局于2004年批准的部级科研基地,由中国民航大学与机场建设总公司共建,科研基地作为我国现代化机场工程建设、维护新技术与新理论的研发中心,主要针对机场工程建设与管理中的重点难点问题开展联合科技攻关,为我国民航机场的快速发展提供技术支撑。

2、系统布局民航机场工程研究方向,推动民航科技发展
中国民航机场工程科研基地下设四个研究室,分别依托“机场工程综合实验室”下属的7个子实验室开展科学研究。机场工程科研基地研究领域:研究提高机场工程建设水平,保证机场工程安全、高效运营的新理论、新技术和新方法,主要研究领域包括:岩土工程新技术理论及现代快速无损检测技术,机场跑道设计理论,快速维护加固新技术,现代机场工程材料理论、技术与应用,机场环境工程新理论新技术,现代机场规划与运行管理理论与应用。
3、加强科技攻关,形成系列代表性研究成果,科技助力民航强国建设


4、加强高水平人才引进,聘任王复明院士为我校讲座教授
2019年聘请中国工程院王复明院士为中国民航大学“蓝天学者讲座教授”。王复明院士与我校联合申请并获批中国工程院院地合作重点咨询研究项目《民航机场跑道运维安全战略研究》,是双方加强合作的重要体现,是王院士团队与我校交通科学与工程学院团队在民航机场基础工程设施安全维护理论与技术方面合作研究成果的凝结。
中国民航大学机场工程科研基地作为民航机场工程领域科研发的中坚力量,坚持科技引领发展,积极与院士高水平科研团队合作,在促进科教创新发展、服务民航发展战略等方面担当作为,努力打造享有国际声誉的世界著名的民航类高等学府,立足天津、面向全国,主动融入京津冀协同发展、“一带一路”等重大国家战略,为推动民航高质量发展、建设民航强国作出新的更大贡献。

持续适航系
持续适航系包含工业工程专业和拟新增的航空维修工程专业,行业特色鲜明,旨在培养适应民航运输业需求的航空器全寿命周期维修设计、实施与工程管理的技术和管理应用型人才。
研究内容及方向
研究制约民用航空器全寿命维修工程领域发展的民用航空器维修大纲制定基础理论与关键技术。具体方向包括:1)航空维修工程分析研究;2)持续运营安全评估研究;3)智能材料与结构性能分析研究;4)航材保障、航空器经济性分析等。
师资队伍
持续适航系师资力量雄厚,现有专职教师22人,其中高级职称10人,博士学历14人。系内教师曾获全国民航示范班组,全国徐芝纶力学优秀教师奖,全国基础力学讲课比赛一等奖,全国万名创新创业导师,天津市课程思政教学名师,天津市课程思政示范课程,天津市课程思政教学团队,天津市劳动竞赛示范岗,天津市优秀教师,天津市教学成果一等奖,天津市教学成果二等奖,中国民航局教学成果三等奖,中国民航大学教学成果奖一等奖,中国民航大学优秀教学奖一等奖,中国民航大学教学名师,中国民航大学十佳教师,中国民航大学蓝天青年学者,中国民航大学蓝天青年教学名师等荣誉20余项。承担科研项目100余项,发表学术论文300多篇,获得科技成果奖10余项,科研团队获聘中国民航局“民航科技重点领域创新团队”。
工业工程专业介绍
中国民航大学工业工程专业隶属于交通科学与工程学院,设有“航空维修工程管理”和“飞机工程”二个专业方向。本专业适应交通强国发展战略,满足行业发展需求,培养具有国际化视野,德、智、体、美、劳全面发展的航空器全寿命周期维修设计、运行控制、故障诊断预测与健康管理、智能维修工程管理和适航技术等的专业复合型人才。毕业生具备良好数学、物理基础,具有航空器维修基本理论和工程应用等方面的基础知识,具备从事航空器持续适航科学研究与工程设计的基本能力,具有创新意识、科学素养、社会责任感与工程职业道德。
学生毕业后主要在适航当局、航空器设计与制造公司、航空公司、机场、维修企业、航空租赁公司、科研院所等单位工作,也有部分学生继续攻读本学科或相关学科硕士学位。
航空维修工程专业(拟新增)介绍
航空维修工程本科专业为2021年新申报专业。专业适应交通强国发展战略,满足行业发展需求,旨在培养具有国际化视野,具备扎实的数理基础、航空器运维领域基础理论、专业知识和基本技能,具有良好的工程技术、文化素养和高度的社会责任感与工程职业道德,富有创新精神、创业意识和实践能力,德、智、体、美、劳全面发展的航空器全寿命周期维修设计、运行控制、故障诊断预测与健康管理、人机协同智能维修和适航技术,以及先进航空装备研发的高素质专业复合型人才。
毕业生具备在运输航空、通用航空、航空制造、航空装备相关企事业单位良好职业发展潜能,能够胜任相关岗位工作,部分优秀毕业生可通过在本校交通运输工程等学科或其他高校继续攻读硕博士。
持续适航综合实验中心
简介
持续适航综合实验中心(以下简称“实验中心”)覆盖航空维修工程与工业工程两个专业方向发展需求,专注于飞机的维护、维修与保障问题,面向民航运输业机务维修领域向智能化、智慧化的发展趋势,研究航空器维修工程分析技术体系与标准制定,研究航空维修工程管理技术与完整解决方案的制定与实施,为实现民用航空器安全、可靠、经济地运行提供保障基础。科研团队获聘中国民航局“民航科技重点领域创新团队”。
实验室
实验中心主要围绕航空器持续运营安全评估、预防性维修标准、维修工程分析、航空器维修性设计与人因工程、航空维修规划、航空维修计划与调度、航空维修现场管理以及客户培训方案制定等方向开展研究。目前实验中心建设运行的研究平台主要包括:航空维修工程分析综合实验平台,数字化维修实验平台、维修人因工程实验平台以及装配线物理模拟实验平台。



主要成果及社会贡献
主要成果
实验中心科研团队的“国产民机维修任务和间隔确定与优化技术”等5项技术成果,填补了相关研究领域的国内空白,已成功应用于国产民机ARJ21和C919的维修大纲编制和经济性设计中,以及民航中南管理局、国航、南航等的航空器监管和维修工程管理中。在支持国产民机维修工程分析、提升局方适航评估能力和监管水平、提高航企维修工程管理水平方面取得了显著的社会效益。
社会贡献
实验中心面向民用航空器全寿命周期运维需求,在航空器持续运营安全性评估、民用飞机直接维修成本分析与控制、民机维修调度一体化优化、民用飞机预防性维修分析、老龄飞机结构修理记录自动识别以及民机全寿命周期维修工程分析和适航验证决策管理等方面为中国民航向高质量发展阶段提供了保障工作。
通用航空系
通用航空系成立与2021年4月,其前身为通用航空学院,通用航空学院是中国民航大学落实国家发展通用航空战略,在中国民航局直接关怀下于2009年成立的国内最早开展通用航空教育和科研的学术机构,是我国第一个设立的为通用航空领域培养高层次管理人才和高级专业技术人才的机构。在民航局通航工作领导小组和学校的指导下,目前通用航空系已经在通用航空政策顶层设计、法规标准建设、通航发展与战略规划、通航企业运营管理、通用机场规划以及通航应用技术开发等方面成果斐然,与多个研究机构、通航企事业单位签署实习实训基地协议,为年轻教师提供一线调研、实习和合作交流机会。在人才培养上于2018年开始招生通用航空规划与管理方向研究生,于2020年招生无人驾驶航空器系统工程专业本科生,为我国通航产业培养高层次人才。目前系内现有专职教职员工18名,高级职称4人,副高级职称6人。正在筹建用于科研的无人机协调控制实验室以及用于本科生教学的无人机控制与运行实验室。
研究方向及内容
主要围绕通用航空领域,开展通用航空运行管理与技术、无人机智能控制与运行方面的研究工作,具体包括:1)通用航空运行管理研究2)通用航空新技术应用研究3)无人机运行风险分析与控制研究4)无人机智能控制研究。
师资队伍
现有专职教师18人,其中教授4人、副教授6人;博士学位教师12人,教师队伍中包括通用航空领域资深专家。中国交通运输协会理事,中国法学会航空法研究会理事,天津市工业工程学会理事。兼任民航局航空运输经济高级职称评审委员会专家,民航局通用航空发展指导委员会专家,民航局价格改革领导小组专家兼发言人,国家开发银行专家委员会专家,美国GLG国际咨询集团咨询委员会专家,国家社科基金项目同行评议专家、天津市社科联项目评审专家;中国民航工程咨询公司项目评审专家、中国航空学会人体环境分会委员、中国航空学会直升机分会委员、全国技术标准化委员会工效学标委员。
无人驾驶航空器系统工程专业
无人驾驶航空器系统工程专业于2019年申报获批,并于2020年开始招生,首批招生37人。专业立足于无人驾驶航空行业,以无人驾驶航空器行业应用为特色,培养掌握扎实的基础理论、先进的系统科学理念、无人驾驶航空器系统工程相关学科的专业知识和运用技术、具有较强的工程实践能力、综合管理能力、国际交流能力和创新精神,具备较高的政治思想素质、良好的人文科学素养和高度的社会责任感,能够从事无人驾驶航空器飞行控制系统设计与开发、运行组织与保障和检测验证相关工作,适应无人驾驶航空器行业发展需求、德智体美劳全面发展的应用型高素质工程技术和管理人才。
学科专业


科研成就
概述
围绕机场交通运输规划领域、机场工程、航空运输规划管理领域、民航维修工程领域、通用航空、无人机研究等方面开展研究、以中国民航机场工程研究基地、综合交通研究所(智库)、中国民航环境与可持续发展研究中心为主要研究平台开展相关领域的科学研究工作。
·近年来,先后承担国家自然科学基金项目、省部级科技攻关项目与自然科学基金项目、民航总局基金项目与横向课题等600余项,科研经费充足。
科研成果
·近年来,先后获得省部级科技科技成果一等奖、二等奖、三等奖60余项,国家专利300余项, 出版专著与教材40余部,公开发表学术论文1000余篇,被SCI、EI、ISTP等检索论文300余篇。

研究方向
交通运输规划与管理
坚持科教融合、需求导向,围绕中国民航环境与可持续发展研究中心、临空经济研究中心等科研平台,加快平台建设,培育民航重点实验室和工程中心,拥有7个省部级及以上科研机构,拥有以国家万人和杰青等领衔的5个民航科技重点领域创新团队。在民航碳市场机制、环境环境污染防控与运行优化技术、绿色物流与绿色供应链体系及临空经济等领域研究冲击国家重大、重点项目,促进科研成果转化应用,实现研究落地。
在机场净空管理、机场规划布局、机场选址、机场地面综合交通、智慧机场运行与优化、平安机场构建与评价、地面运行保障特种设备等方面开展研究,取得了丰富的研究成果。为全国近百个机场提供机场工程与运行相关科研技术服务,包括绿色机场全寿命周期技术体系、机场航务智能评价系统、机场智能牵引车与自动货物装卸车等。开发的机场综合净空管理系统首次在国内实现了障碍物等因素对净空面、电磁环境和飞行程序影响的集成审核和评价计算,在全国数十个机场获得应用,为我国民航机场净空管理技术进步和机场运行环境保护做出了贡献。
拥有机场空气质量在线监测系统等多种仪器设备,民航局投资7400万元的民航绿色发展科研平台,已启动规划,其中包含飞机排放、机场大气污染、噪音、装备研发及大数据管理等多个子实验室,有力支撑我国双碳战略和民航高质量发展。


落实生态文明建设精神,环境与可持续发展中心需要发挥更大作用。未来工作重点:
谈判决策支持
·航空大气污染物、温室气体、噪声排放标准跟踪研究
·ICAO全球市场机制方案研究和谈判支持
·区域及多(双)边国际航空温室气体排放谈判、磋商中的热点、难点、焦点问题研究支撑
政策制定咨询
·行业可持续发展:绿色发展方式
·民航绿色发展标准体系
·民航能耗监测系统和平台建设
·国内民航碳市场机制设计及管理
·民航绿色发展制度机制和政策
成果推广宣传
·国内外绿色民航标准体系和政策等研究和推广
·航空公司/机场/空管绿色发展及管理实践研究和分析交流平台
·民航绿色发展信息宣介平台建设(以蓝皮书、新媒体、主题论坛、专题培训等形式,发布行业绿色发展动态、产品技术和管理信息等)
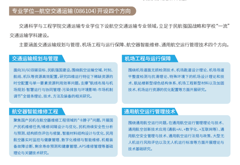
研究方向
交通基础设施工程、机场工程与运行保障
研究方向
航空器智能维修工程

民用航空器维修工程分析实验室
坚持产教融合、弘扬工匠精神,围绕“民机运营安全风险评估技术”、“数据驱动的航空器部附件剩余寿命精确预测和全面健康管理”、“民用飞机持续安全性分析技术”等重大项目开展航空器维修的系统研究,建立满足国产民机持续适航要求、基于安全状态数据的持续安全性评估方法及技术体系,研发具有自主知识产权的民机持续适航安全性评估关键技术,提出飞机维修过程中的APS维修管理理论。相关研究成果已应用于国产民机ARJ21和C919的政策与程序文件(PPH)、民航中南管理局、国航、南航等的航空器监管和维修工程管理中,取得了显著的社会效益。
中国民用航空运输协会
科学技术奖三等奖(2018)
中国航空学会科学
技术奖三等奖(2016)

近年来,共完成(或在研)国家自然科学基金、工信部民机专项、天津市自然科学基金、中国国航、中国商飞、中国南航、中国商发等纵、横向重大科研项目55项。获省部级教学成果一等奖1项、三等奖1项;科学技术三等奖3项。发表高水平科技论文180余篇,出版专著/教材8部,授权专利30余项。
研究方向
通用航空运行管理技术
无人机方面:基于5G、通讯、图像识别技术研发具有自主航迹规划、自动目标识别、信号丢失情况下自动绘制飞行地图功能的无人机。研发基于数字孪生的无人机智能协同的集群技术。无人机稳定控制技术;智能网联无人机检验检测方法研究;天津滨海新区无人机十四五发展规划。
通航方面:政策计量视角下的通航监管机制优化研究;政策视角下我国通用机场建设与发展研究;行业特色高校专业化众创空间建设路径;通用航空政策计量分析与评价;区域航空产业、通用航空企业的发展规划;大型灭火/水上救援水陆两栖飞机驾驶舱工效评估及设计;机坪管制运行风险研究;机场塔台设计标准研究;管制员岗位的人机界面工效学评估与设计改进研究。天津市航空产业发展规划;天津市滨海新区通航产业发展规划研究。
2020年至今,完成科研项目9个,合同金额265万元。发表学术论文18篇,发明专利1项。教师李章萍撰写的《构建以国内大循环为主的民航发展新格局的思路与策略》获民航局冯正霖局长、吕尔学副局长批示。
在实验室建设中,完成无人机协调控制实验室初步建设,无人机运行与控制实验中心、无人机物流作业生产组织与运行保障虚拟仿真实验立项。
