设备介绍
运行控制是航班安全运行的核心,是安全管理体系中的关键环节。运行控制工作压力大责任重,是典型的高危高压职业。鉴于其影响巨大、不容有失的工作特点,航空公司无法提供有效的实习实训条件。中心与校外科技公司联合开发的航空公司运行控制模拟机,可以解决在真实环境下无法开展实验的问题。
航空公司运行控制模拟机主要用于对航空公司实际运行控制过程中各岗位的工作内容进行模拟仿真。根据培养和训练目的,通过对航班信息、气象信息、情报信息、机组人员信息、航空器信息、配载信息和外部临时区域信息等运行信息的模拟和仿真,在设备中再现航空公司运行控制环境,结合本系统提供的与实际工作相 同的人机交互界面(包括语音通讯设备等),以虚实结合的方式对航空公司运控中心的机组跟踪和调配、航班动态监控、运行支援和放行评估等项目进行实践操作,使学生了解和掌握航空公司运行过程中各个不同岗位的工作内容,提高自身的岗位业务技能。
航空公司运行控制模拟机借鉴了美国Sabar公司SOC系统和德航Lido系统两大主流运控系统,结合我国运行模式和环境,能够从以往片面强调放行评估的训练方法转变成为运行协调的综合训练模式,同时还具备模拟流量控制、恶劣天气、大面积延误等非正常情况下的训练功能。该设备通过对现有主流运行控制 系统的功能抽象,实现对其底层功能和工作原理的真实模拟,以及对航空公司运行环境的真实再造。如图1、图2、图3、图4所示。

图1 航空公司运行控制模拟机实物图

图2 航空公司运行控制模拟机实验界面

图3 气象判读界面图

图4 飞行动态监控席
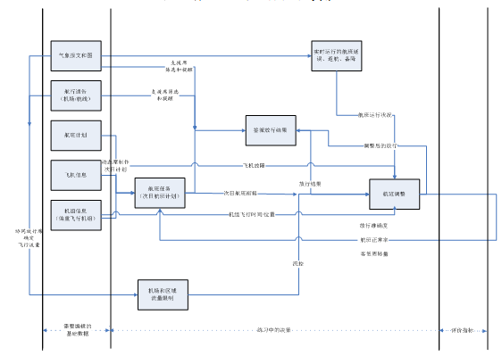
航空公司运行控制模拟机包括教员席、运行支援席、机组监控席、签派放行席、动态监控席六个训练席位。系统结构和席位间流程图分别如图5和图6所示:

图5 航空公司运行控制模拟机

图6 席位间工作流程图
实验项目
航空公司运行控制模拟机可支撑 “航空公司运控模拟综合实践”、“放行评估综合实践”和“飞行计划实践”三门主干专业课程。通过“航空公司运控模拟综合实践”中3大类项目训练,可掌握签 派放行评估、飞行计划制作和航班运行控制的基本技能,并培养风险管控意识、资源优化配置、快速准确决策等能力,可满足民航运行领域对高端人才的实训需求。
共享辐射
该设备已成功应用于2014年“首届中国民航飞行签派员职业技能大赛”,得到了民航局、各地区管理局、各运输航空公司的高度赞扬。2015年开始已 陆续为天津航空、奥凯航空公司等提供专业训练。目前,航空公司运行控制模拟机已与多家航空公司达成租赁使用协议,中心与天津航空、奥凯航空公司共同编写的 训练项目已在模拟机上实现,可供院校和其他公司实训使用。同时,模拟机可向校内其他专业定期开放,达到从校内到校外的资源共享。